お知らせ
2022年10月4日 秋季大会参加申し込み締め切りのお知らせ
10/11(火)をもって一般男子のチーム申込を締め切ります。
大会説明会&抽選会日程について
日時:令和4年10月15日(土)
午後7時から
場所:池田市総合スポーツセンター 1階A会議室
〒563-0038 大阪府池田市荘園2-7-30
TEL 072-761-5137
FAX 072-761-5771
2022年9月28日 実施要項を公開しました。
2022年秋季大会
2022年春季大会風景






















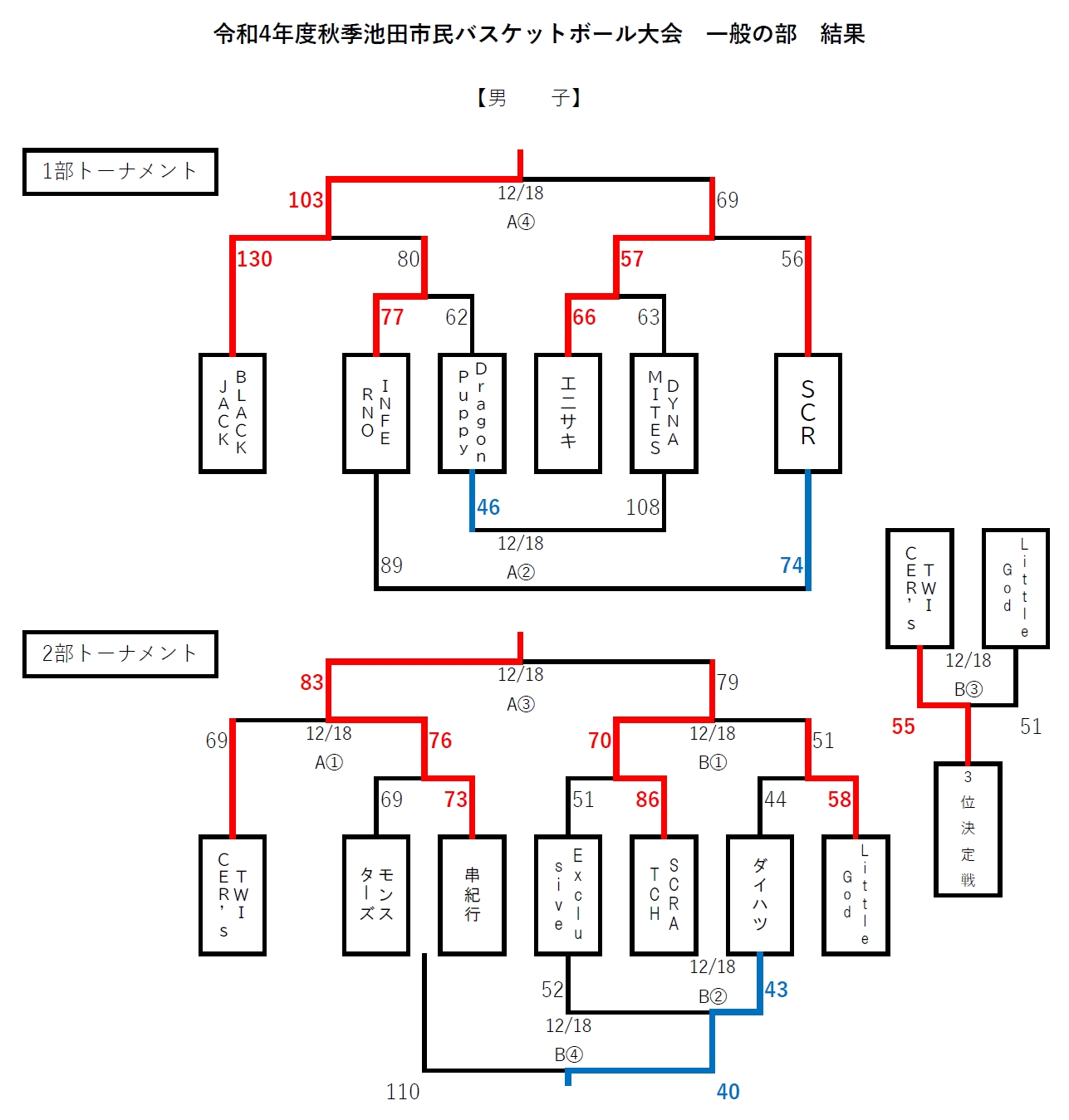
タイムテーブル
トーナメント表
令和4年度池田市民バスケットボール大会一般の部実施要項
1.主催
・池田市教育委員会
2.共催
・池田市バスケットボール協会
3.参加資格
・池田市バスケットボール協会に登録するチームでかつ、協会登録書に記載の選手
4.大会日程と会場
秋大会
1 日目 令和 4 年 10 月 3 0 日(日) 総合スポーツセンター
2 日目 令和 4 年 11 月 20 日(日) 総合ス ポーツ センター
3 日目 令和 4 年 1 2 月 18 日(日) 総合スポーツセンター
5.出場条件
・池田市バスケットボール協会に登録しているチームであること【登録条件は別紙参照】
・スポーツ傷害保険に必ず加入している事
6. 登録費
5,000円 / 1チーム
7.参加費
・5,000円 / 1チーム
8.募集チーム数
・一般男子:16チーム
・春大会出場チーム優先募集。空きが出た時は追加募集する。
9. 競技方法
・一般男子:ランキング制による2部制トーナメント方式(ラインキングは別紙掲載)
10. 競技規則
・この大会は、令和4年度の日本バスケットボール協会競技規則を適用する
11. ユニフォーム
・ユニフォームの上は統一すること
12. 会場設営・撤収
・会場設営担当:第1試合に当たっているチーム・オフィシャルが担当となります。
8時30分に会場入りして、設営をお願い致します。
・会場撤収担当:最終試合に当たっているチーム・オフィシャルが担当となります。
13. 審判とオフィシャル
① 帯同審判は両チームから1名ずつ。オフィシャルは組合せ左側のチームが前半、右側のチームが後半を基本的に行なうこと
② オフィシャルの遅刻や忘れ等がないようにお願い致します 試合等に迷惑をかけた場合、厳重な処分も有り得ますので、ご注意下さい
③ 審判の方はホイッスルカバーの着用をお願い致します
④ 万一棄権する場合でも、最小限のオフィシャル要員及び帯同審判員を必ず出すこと
⑤ オフィシャル担当チームは1名本部につき、結果集計・記入・怪我の対応をすること
⑥ スコアーシートには必要事項を必ず記入すること
14. 棄権について
① 試合開始予定時刻に5人揃わなかった場合、棄権とみなします。
② 大会期間中に棄権する場合、又は、棄権になる可能性がある場合、すみやかに当協会に連絡し、その指示に従うこと。
③ 棄権した場合、1年間の大会出場停止とする。
15. スポーツ傷害保険
大会中に生じた事故や怪我につきましては、応急処置以外の責任は、主催者では負いません。 必ず各チームで必ずスポーツ傷害保険への加入をお願い致します
16. 注意事項
[1] 各チームは、試合又はオフィシャルの30分前までに来場してください。
[2] 試合、審判やオフィシャル等の大会運営や会場等に迷惑をかけたとみなす場合、当協会で処分(大会出場停止等)します。
[3] 対戦相手からの申入れ等で、参加申込書に記名されていない選手と協会側が判断した場合、その選手は出場することが出来ない。それにより、出場選手が5名未満になった場合は、没収試合とする。
[4] 重複登録されている選手は出場できません。
[5] 選手登録は大会3日前までに登録をお願い致します
[6] 登録費及び参加費は、棄権等のいかなる場合においても、返金できません。
[7] 各会場とも駐車台数に限りがありますので、車での来場はご遠慮下さい。
[8] 会場でのゴミ処理は、各チームで行って下さい。
17. 大会までの流れ
①春大会出場チームへ先行募集[10/2(日)正午締切] ②空き枠を追加募集 先着順[定数になるまで]
③大会説明会・抽選会はメールで連絡 ※必ずメールを受信確認したら返信をお願い致します。
④大会当日

